华体会官方网页版

华体会官方网页版 行业资讯 政策法规 产业市场 节能技术 能源信息 宏观环境 会议会展 活动图库 资料下载 焦点专题 智囊团 企业库
政策法规  中国节能产业网 >> 政策法规 >> 时政要闻 >> 正文
环保部印发《排污许可证管理暂行规定》(全文)
来源:中国节能产业网 时间:2017-1-6 13:35:06 用手机浏览

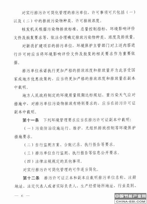
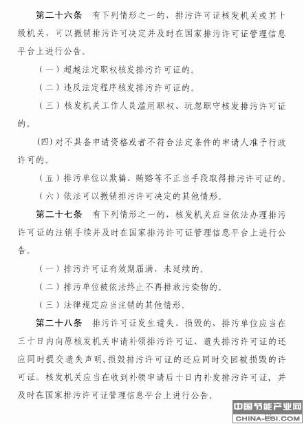
日前,环保部印发《排污许可管理暂行规定》。规定对于排污许可证的申请、核发、实施、监管等做了详细的规定。全文如下:

排污许可

排污许可

排污许可

日前,北极星节能环保网从福建省环保厅获悉,环保部印发《排污许可管理暂行规定》。规定对于排污许可证的申请、核发、实施、监管等做了详细的规定。全文如下:

排污许可

排污许可

排污许可

排污许可

排污许可

排污许可

排污许可

排污许可

排污许可

排污许可

排污许可

排污许可

排污许可

排污许可

排污许可

排污许可

排污许可

排污许可

排污许可

排污许可

排污许可

排污许可




分享到:
华体会官方网页版相关的文章 iTAG:
没有华体会官方网页版相关的文章
频道推荐
服务中心
微信公众号

CESI
关于本站
版权声明
广告投放
网站帮助
leyu·乐鱼(中国)体育官方网站-Leyu Sports
网站服务
会员服务
最新项目
资金服务
园区招商
展会合作
中国节能产业网是以互联网+节能为核心构建的线上线下相结合的一站式节能服务平台。
©2007-2016 CHINA-ESI.COM
鄂ICP备16002099号
节能QQ群:39847109
顶部微信二维码底部
扫描二维码关注官方公众微信