华体会官方网页版

华体会官方网页版 行业资讯 政策法规 产业市场 节能技术 能源信息 宏观环境 会议会展 活动图库 资料下载 焦点专题 智囊团 企业库
能源信息  节能产业网 >> 能源信息 >> 太 阳 能 >> 正文
光伏:具备内生动能且符合时代大势的高成长赛道
来源:嘉合权益研究部 时间:2021/11/20 22:16:50 用手机浏览

光伏是太阳能光伏发电系统的简称,是一种利用太阳电池半导体材料的光伏效应,将太阳光辐射能直接转换为电能的一种新型发电系统。

光伏行业的内生增长动能在于单位发电成本(LCOE)不断降低且相较于其他电力形式具备足够的性价比。2009至2020年,光伏单位发电成本从350美元/MWh以上降低为37美元/MWh,降幅达到90%,并且截至2020年光伏基本上成为最便宜的电力形式。在具备足够性价比的发展基础上,国家能源局规划2021年度光伏项目仅对户用每瓦补贴3毛钱,其他项目均无补贴,因此目前光伏走出了依赖国家补贴的发展阶段,已经具备内生发展动能,具备不依赖补贴便可以与传统煤电、水电等能源形式一较高下的资本。

图1:全球各类能源大型电站LCOE对比(美元/MWh)

\

资料来源:Lazard、嘉合基金

从全球气候角度看,由二氧化碳等温室气体排放引起的全球气候变化已经成为全人类需要面对的重大挑战之一,实现碳达峰、碳中和目标已形成全球共识,减碳趋势不可阻挡。根据不完全统计,截至2020年底全球已经有44个国家和经济体正式宣布了碳中和目标,包括已经实现目标、已写入政策文件、提出或完成立法程序的国家和地区。

根据世界资源研究所(WRI),2017年能源活动排放量占全球温室气体总排放量的73%,农业活动排放占11.8%,土地利用变化和林业排放占6.4%,工业生产过程排放占比为5.7%,废弃物处理排放占3.2%,而在能源排放活动中,发电和供热行业排放占全球温室气体排放比重最高占30.4%。

因而实现全球碳达峰和碳中和的目标首要任务是通过能源结构的调整以实现发电和供热行业中温室气体的减排,那么其中最重要举措即大力发展以光伏为代表的新能源,因此光伏是符合时代发展大势的新型能源形式。

图2:各国出台碳中和政策及目标达成时间

\

资料来源:中国碳交易网、嘉合基金

对于中国而言,自2020年9月22日习主席在第七十五届联合国大会一般性辩论上宣布力争2030年前碳达峰、2060年前碳中和以来,支持碳达峰碳中和的相关政策一直处于落地和强化过程中。

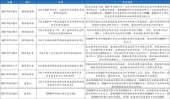
就光伏领域出台的相关政策及其联系来看,国家对光伏的发展可谓极尽呵护。具体而言,国家对光伏发电的保障性并网规模进行了规划,并针对新能源的消纳对地方政府提出相应的考核要求,同时依托于分布式光伏具备就近消纳的特点开展户用光伏整县推进政策。此外,由于光伏发电的不连续性和波动性需要配套储能进行调峰、调频以平抑光伏发电并网对电网的冲击,国家能源局和发改委对储能的发展做出了长远的发展规划。近期,国务院更是从顶层设计的角度出台《关于完整准确全面贯彻新发展理念做好碳达峰碳中和工作的意见》和《2030年前碳达峰行动方案》,为我国包括光伏在内的新能源长期发展奠定基调。

图3:今年以来我国出台支持新能源发展的重大文件

\

资料来源:国家能源局、、国务院、嘉合基金

特别是今年以来国内电力、煤炭供需持续偏紧,多种因素导致近期一些地方出现拉闸限电,给正常经济运行和居民生活带来影响,而进入冬季和明年春季电力、煤炭供求压力依旧比较大的情况下需要对能源供应进行保障,新能源发电项目的建设显得尤为迫切。

图4:十四五、十五五期间光伏装机规模测算

\

资料来源:嘉合基金

根据《关于完整准确全面贯彻新发展理念做好碳达峰碳中和工作的意见》的整体规划,到2025年非化石能源消费比重达到20%左右、2030年非化石能源消费比重达到25%左右,测算得出,2021-2025年十四五期间光伏年均装机量达到85W,2026-2030年十五五期间光伏年均装机量将再上台阶达到140GW。光伏行业无疑是高成长性的行业,光伏行业也是极具魅力的投资赛道。




分享到:
华体会官方网页版相关的文章 iTAG:
5部门联合重拳出击 高耗能企业抓紧装光伏了!
资金疯狂卖出隆基股份,市场在担心什么?
光伏“缺硅”,或是机遇
光伏是垃圾电?央视辟谣了!
光伏将成为中国未来重要电源
美国:后疫情时代 光伏发展面临的挑战
剑指隆基?“卖铲人”豪掷350亿入局
发改委:电价改革措施将有效拉动风电光伏、新型储能建
频道推荐
服务中心
微信公众号

CESI
关于本站
版权声明
广告投放
网站帮助
leyu·乐鱼(中国)体育官方网站-Leyu Sports
网站服务
会员服务
最新项目
资金服务
园区招商
展会合作
节能产业网是以互联网+节能为核心构建的线上线下相结合的一站式节能服务平台。
©2007-2020 CHINA-ESI.COM

节能QQ群:39847109
顶部微信二维码底部
扫描二维码关注官方公众微信