华体会官方网页版

华体会官方网页版 行业资讯 政策法规 产业市场 节能技术 能源信息 宏观环境 会议会展 活动图库 资料下载 焦点专题 智囊团 企业库
能源信息  节能产业网 >> 能源信息 >> 太 阳 能 >> 正文
3.51GW!新疆2021年风电、光伏发电项目竞争性配置招标公告
来源:中国招标投标公共服务平台 时间:2021/12/15 22:06:17 用手机浏览

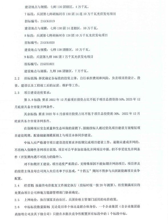
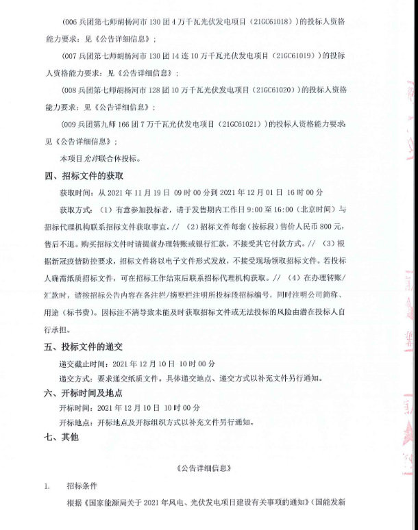
11月19日,新疆生产建设兵团发布2021年风电、光伏发电项目招标公告。此次,招标总规模3.51GW,共分为9个标段,、兵团南疆1#100万千瓦风光基地项目、兵团南疆2#100万千瓦风光基地项目、兵团北疆石河子100万千瓦光伏基地项目、兵团第四师可克达拉市64团10万千瓦光伏发电项目、兵团第五师双河市90团10万千瓦光伏发电项目、兵团第七师胡杨河市130团4万千瓦光伏发电项目、兵团第七师胡杨河市130团14连10万千瓦光伏发电项目、兵团第七师胡杨河市128团10万千瓦光伏发电项目、兵团第九师166团7万千瓦光伏发电项目。

原文如下:



分享到:
华体会官方网页版相关的文章 iTAG:
河南豫能控股鲁山县整县屋顶光伏项目3.917MW组件采购中
印度盐业制造商HSL发布5GW太阳能项目招标
最低3.2元/W 中核兰州新区分布式光伏发电项目EPC总承包
中国华电:“十四五”期间计划在新疆投资1000亿元 力争
540W双面双玻最低1.78元 国家能源集团山东公司25.55MW
华能海南州塔拉滩50MW平价光伏项目施工总承包中标候选
法国公布1.6GW可再生能源招标计划
江西余干县国能100MW林光互补光伏电站项目EPC总承包招
频道推荐
服务中心
微信公众号

CESI
关于本站
版权声明
广告投放
网站帮助
leyu·乐鱼(中国)体育官方网站-Leyu Sports
网站服务
会员服务
最新项目
资金服务
园区招商
展会合作
节能产业网是以互联网+节能为核心构建的线上线下相结合的一站式节能服务平台。
©2007-2020 CHINA-ESI.COM

节能QQ群:39847109
顶部微信二维码底部
扫描二维码关注官方公众微信